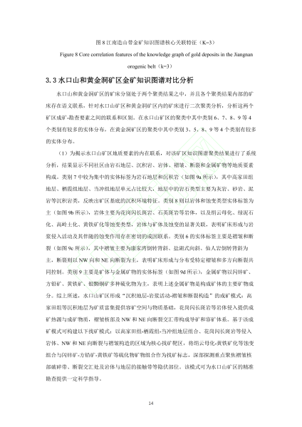
交流与思考:基于知识图谱的江南造山带金矿地质特征聚集性与找矿意义

发布时间:2026-03-05 16:44 来源:


主办单位:湖南省地质院
网站标识码:4300000027
ICP备案号:湘ICP备2022025797号
网站运维:英杰尔网络科技

单位地址:长沙市雨花区人民中路 152 号嘉熙中心 A 栋
联系电话:0731-89969987     邮编:410007
公安机关备案号:湘公网安备 43011102002234号
技术支持:湖南省政务服务和大数据中心